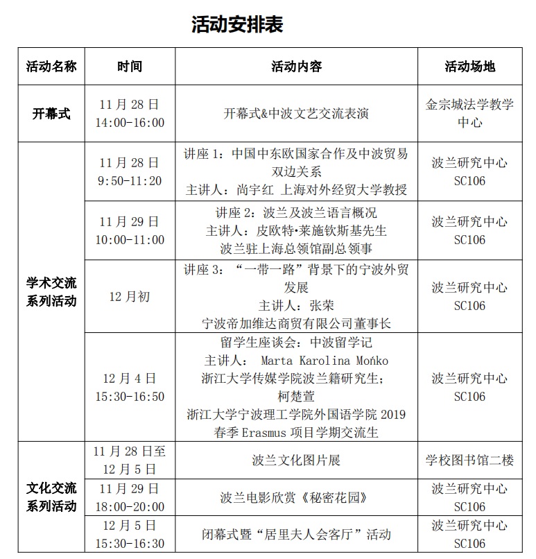
为了更好地展现宁波在服务于中国-中东欧经济、贸易、教育、文化等领域的交流合作中的示范新成果,进一步延伸学校与中东欧国家深化教育交流合作。我校特举办第二届“波兰周”暨庆祝中波建交70周年系列活动,包括文化贸易展,文艺汇演,学术交流活动以及文化交流等。并将于2019年11月28日周四14:00在金宗城法学教学中心开幕。届时,波兰驻上海领事馆领事,宁波市政府领导,中波双边贸易专家等将出席开幕式。本届波兰周也是庆祝新中国成立70周年浙江大学宁波理工学院社科联合会的活动之一。现将系列活动内容公布如下,欢迎大家届时参加!
