浙大宁波理工学院是一所由浙江省管理、宁波市举办、浙江大学支持办学的全日制公办本科高校。学校现有教职工1000余人,专任教师博士率75.3%,拥有中国科学院院士、杰青等市级以上人才164人,有博士生导师和硕士生导师215人。学校现有国家和省级一流专业建设点11个,省部级及以上学科专业平台29个,近五年获国家和省部级教学科研成果奖11项,外源到款科研经费超过6亿元,截止目前累计入职博士后100余人。2024年学校开始自主培养硕士研究生。当前,学校正加快建设具有“港城特色、浙大底色、理工本色”的一流创新性应用型大学!
【校企联合招收博士后】
校企联招博士后是宁波市率先在浙大宁波理工学院开展的博士后培养的的创新试点。学校与设有博士后科研工作站的龙头企业和专精特新企业联合招收全职博士后。
1.博士后培养采取学校合作导师、企业合作导师、博士后工作站依托高校流动站合作导师“三位一体”导师制。
2.博士后主要在企业开展研究,全职进入企业。在站期间同时进入企业和学校的科研团队,科研项目可通过所在企业申请,也可以学校名义或者校企联合申请。
3.学校与符合条件的博士后签订引进意向协议,博士后出站后愿意来校的,聘为专任教师,进入宁波市事业编制。
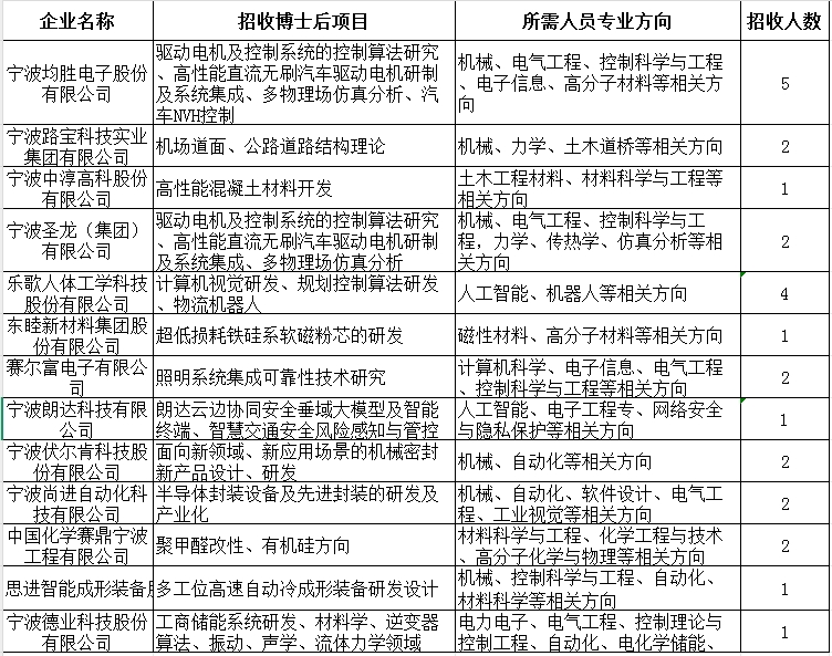
2025年第一批与学校联招博士后的龙头和专精特新企业

【招收需求】

【申请条件】
1.原则上应为应届优秀博士毕业生或者毕业不超过 3 年的往届优秀博士毕业生。
2.年龄在 33 周岁及以下,愿意从事全职企业博士后研究工作,保证博士后出站后进校时年龄在35周岁以内。
3.品学兼优,身体健康,具有较强的科研能力、敬业精神和创新能力。
【待遇支持】
薪酬待遇:提供有竞争力的待遇35-60万元/年,同时叠加享受地方高层次人才租房补贴。
配套补助:出站留甬可享受最高60万元补助。
发展支持:出站后愿意来校的,提供不低于105万元的留甬补助及购房补贴(含地方补助),同时科研启动费在原基础上上浮50%。在站期间产生的有效业绩,可作为专业技术职务评聘和聘岗的有效业绩;达到高级专业技术职务条件的,优先聘任。
【应聘方式】
发送至个人简历至邮箱:zrsc@nbt.edu.cn,邮件标题命名为“校企联合博士后+姓名+专业+毕业高校”。
奔“甬”而来,共赴山海,欢迎海内外优秀博士入职浙江宁波!
联系人:苏老师
联系方式:0574-88229017 邮箱:zrsc@nbt.edu.cn